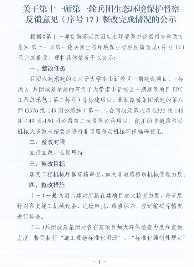
关于第十一师第一轮兵团生态环境保护督察反馈意见(序号17)整改完成情况的公示-尊龙凯时
尊龙凯时
尊龙凯时
十一师概况
领导之窗
政要新闻
政务公开
政民互动
专题专栏
尊龙凯时
/
政要新闻
/
尊龙凯时的公告
关于第十一师第一轮兵团生态环境保护督察反馈意见(序号17)整改完成情况的公示
2026-01-30 17:23:08
来源: 十一师住房和城乡建设局
a
a
a-
上一篇:
关于第十一师第一轮兵团生态环境保护督察反馈意见(序号16)整改完成情况的公示
下一篇:
关于第十一师第一轮兵团生态环境保护督察反馈意见(序号18)整改完成情况的公示
网站地图