各师市、院(校),兵团机关各部门、各直属机构:
《兵团关于进一步推进投资项目审批制度改革的实施方案》已经兵团同意,现印发给你们,请认真抓好贯彻落实。
2022年6月21日
兵团关于进一步推进投资项目审批制度改革的实施方案
为持续深化投资领域“放管服”改革,提升投资项目建设全流程科学化、规范化、便利化水平,结合兵团实际,制定本方案。
一、总体要求
以精简审批流程、规范审批行为、提高服务效能为目标,着力明确政策界限、完善制度机制、增进改革协同,推进投资项目审批“一件事”更加便捷、“一张网”更加健全,规范有序深化投资项目审批制度改革,提升投资项目审批质量和效率,建立符合兵团实际的滚动式集中审批机制和投资项目审批制度,进一步优化兵团投资环境,有效激发各类市场主体投资活力。
二、严格投资审批事项管理
(一)规范投资审批事项及申报材料
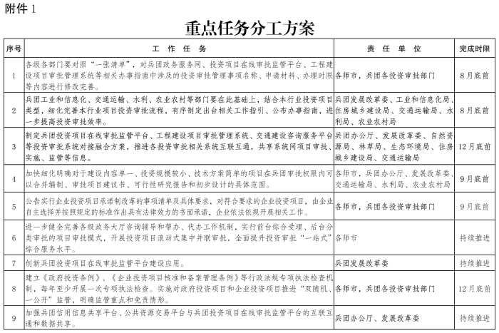
根据《关于印发全国投资项目在线审批监管平台投资审批管理事项统一名称和申请材料清单的通知》(发改投资〔2019〕268号)要求,统一规范兵团投资审批事项,形成全兵团投资审批事项“一张清单”,即《新疆生产建设兵团投资项目在线审批监管平台投资审批管理事项统一名称和申请材料清单》(见附件2),向社会公开。无法定依据,各级各部门不得擅自增加清单以外的审批事项、申报材料。严禁以“服务”、“登记”等名义变相增设投资审批环节的行为。各有关部门可根据国家有关要求,结合实际情况,在“一张清单”基础上,进一步对可精简或豁免办理的审批事项、申报材料进行细化明确。国家或兵团文件明确对相关投资审批事项、适用范围及申报材料进行调整的,可先执行,再作统一调整、修订和公布。
(二)压减投资审批时限
按照全兵团投资审批事项“一张清单”及项目全过程流程图(见附件3、4、5),围绕立项审批、规划许可、施工许可、竣工验收四个阶段,各投资审批部门在法定时限基础上作出压减后的审批时限承诺,通过加强项目前期策划生成、精简审批事项和审批流程、全面推进并联审批和线上审批、对不同项目实行分类审批等措施,进一步压减审批时限。压减后的时限向社会公开。对同一审批阶段的多个审批事项推行并联办理,存在法定先后顺序的,可开展容缺办理、并联审核审查、依次出具正式批文,但不得在前置要件不具备的情况下违规出具正式批文。涉及征求部门意见的,有关部门要在5个工作日内答复;确有困难不能如期答复的,要及时协商确定答复时限。
(三)修订完善投资审批事项办事指南
各级各部门要对照“一张清单”,对一体化政务服务平台、投资项目在线审批监管平台、工程建设项目审批管理系统等相关系统办事指南中涉及的投资审批管理事项名称、申请材料、办理时限等内容进行修改完善,确保所有渠道发布的审批标准同步更新,实现线上线下服务标准一致和“前端展示、窗口办件、业务办理”三侧数据同源。兵团工业和信息化、交通运输、水利、农业农村等部门要在此基础上,结合本行业投资项目类型,细化完善本行业项目投资审批流程,有序制定出台相关工作指引、公布办事指南,进一步提高投资审批效率。
三、优化投资审批程序
(一)全面实行线上并联审批
按照《关于推进投资审批“一网通办”优化营商环境的实施方案》(新兵办发〔2021〕87号)要求,以投资项目统一代码为基础,加快推进兵团投资项目在线审批监管平台、工程建设项目审批管理系统、交通建设咨询服务平台、一体化政务服务平台等与投资审批相关系统互联互通,制定各投资审批系统对接融合方案,共享系统间项目审批、实施、监管等信息,实行统一用户管理、统一申报入口、统一批件出口,实现全口径非涉密投资项目线上并联审批,切实做到“一网通办”和“平台之外无审批”。按照精简集约、高效利用的原则,对于能够通过兵团投资项目在线审批监管平台拓展相关功能满足专业审批需要的,一般不得新建专业审批系统。
(二)简化特定政府投资项目审批
落实《政府投资条例》等有关规定,对列入相关发展规划、专项规划和区域规划范围的政府投资项目,可以不再审批项目建议书。对改扩建项目和建设内容单一、投资规模较小、技术方案简单的项目,可以合并编制、审批项目建议书、可行性研究报告和初步设计,具体范围由兵团投资主管部门另行规定。根据《中华人民共和国突发事件应对法》、《国家突发公共事件总体应急预案》有关规定,为应对自然灾害、事故灾难、公共卫生事件、社会安全事件等突发事件需要紧急建设的政府投资项目,可以在合并编制报批文件、简化审批程序的基础上,通过建立绿色通道、部门集中会商等方式,提高审批效率。
(三)推进实施企业投资项目承诺制
以优化投资环境为目标,按照“政府定标准、企业做承诺、过程强监管、信用有奖惩”的原则,规范有序实施以“告知承诺 事中事后监管”为核心的企业投资项目承诺制改革。公告实行企业投资项目承诺制改革的事项清单及具体要求,对符合要求的企业投资项目,由企业自主选择并按照规定的标准作出具有法律效力的书面承诺,依法依规开展相关工作。各有关部门围绕承诺、开工、建设、验收等关键节点,加强对项目实施过程的协同监管,并纳入兵团投资项目在线审批监管平台实行动态监督。建立监管信用信息共享机制,将企业承诺履行情况纳入兵团信用信息共享平台,对守信者加大政策支持力度,采取绿色通道和容缺受理等便利服务措施;对失信行为依法依规采取信用惩戒措施。
四、提高投资审批服务质量
(一)加强投资审批协同
进一步健全完善各级政务大厅咨询辅导和帮办、代办工作机制,实行前台综合受理、后台分类审批的项目审批模式,开展投资项目滚动式集中并联审批,全面提升投资审批“一站式”综合服务水平。师市要进一步强化投资项目审批制度改革统筹协调力度,切实加强投资项目审批制度改革与工程建设领域审批制度改革以及与环评、用地、用能、报建等领域改革的衔接协调,协同推进“标准地”、“区域评估”和企业投资项目告知承诺制等联动改革,确保相关改革协同发力,形成叠加效应,充分释放改革红利。
(二)创新投资在线平台建设应用
持续完善兵团投资项目在线审批监管平台功能应用,及时发布投资审批法律、法规和产业政策等信息,并设置线上智能咨询服务模块,提升投资审批线上综合服务能力。建立线上投资审批问题征集和反馈机制,在强化信息资源共享基础上,梳理形成高频次事项的统一答复口径,并向社会公布。进一步完善政银企对接功能,加强与银行、基金等金融机构信息系统的互联共享,常态化开展融资推介,推动项目资源、政策资源与金融资源有效对接。持续优化投资项目在线审批监管平台投资项目库功能,加强投资项目线上监测调度,探索运用大数据分析技术开展投资意向分析和投资形势监测,为研判投资趋势、服务投资调控提供支撑。
(三)加强投资项目事中事后监管
建立《政府投资条例》、《企业投资项目核准和备案管理条例》等行政法规专项执法检查机制,每年开展不少于一次专项执法检查。研究对政府投资项目和企业投资项目推进“双随机、一公开”监管,明确监管重点和免责情形。推进以信息化手段加强企业投资项目事中事后监管,加强兵团信用信息共享平台、公共资源交易平台与兵团投资项目在线审批监管平台的互联互通和数据共享,运用互联网和大数据技术,推动实现对项目全生命周期各个环节的全过程监管,做到实时可监控、全程可追溯。
五、加强组织协调
(一)建立协调机制
兵团固定资产投资工作协调领导小组统筹推进投资项目审批制度改革工作,协调解决重大改革问题,推动改革举措落实。各师市要加强组织领导,建立健全相关部门参加的改革协同工作机制,统筹协调投资审批制度改革工作,统一改革步调,形成工作合力,提升投资项目审批制度改革成效。
(二)完善配套政策
各师市、兵团各有关部门要按照本方案要求,及时制定配套政策、更新办事指南,保证兵团制度统一、事项统一、平台统一、流程统一。支持有条件的师市以市场主体需求为导向,运用门户网站、调研座谈等多种方式,了解企业、群众需求,帮助解决实际问题,在具体改革措施上积极探索、改革创新、先行先试。
(三)严格督查考核
建立健全督导检查、考核评估机制,将投资项目审批制度改革工作落实情况纳入年度优化营商环境考核;定期梳理汇总投资项目审批制度改革进展情况,对工作完成不力的师市和部门在兵团范围内进行通报。各师市要建立相应的考核督查机制,强化制度约束,确保改革工作有效落实。
(四)加强宣传指导
各师市、兵团各有关部门要大力宣传投资项目审批制度改革举措、经验做法及成效,复制推广典型案例,营造良好舆论环境。兵团各有关部门要加强政策解读、专题培训和业务指导,提高一线工作人员的服务意识和实际操作能力,确保改革举措顺利实施。
本方案2022年7月1日起实施,现行政策与本方案不符的,以本方案规定为准。
附件:1.重点任务分工方案
2.新疆生产建设兵团投资项目在线审批监管平台投资审批管理事项统一名称和申请材料清单
3.新疆生产建设兵团审批类投资项目全过程流程图
4.新疆生产建设兵团核准类投资项目全过程流程图
5.新疆生产建设兵团备案类投资项目全过程流程图






新疆生产建设兵团办公厅
2022年6月29日印发
相关稿件: